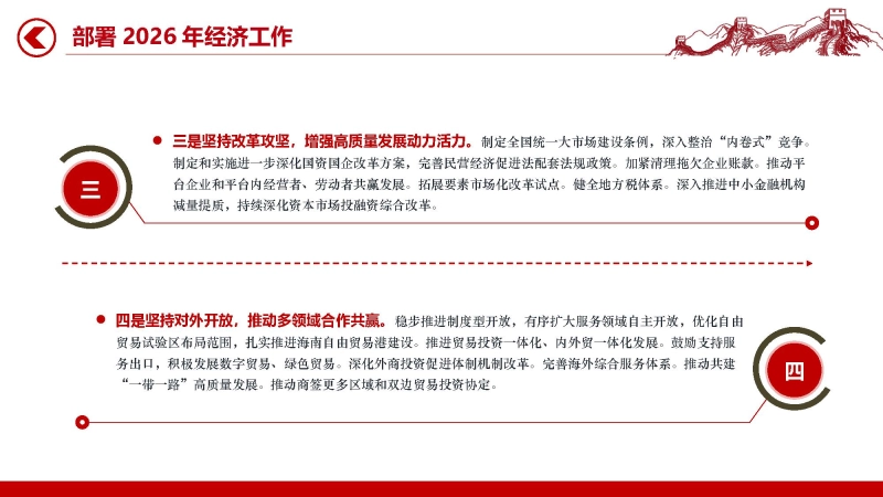
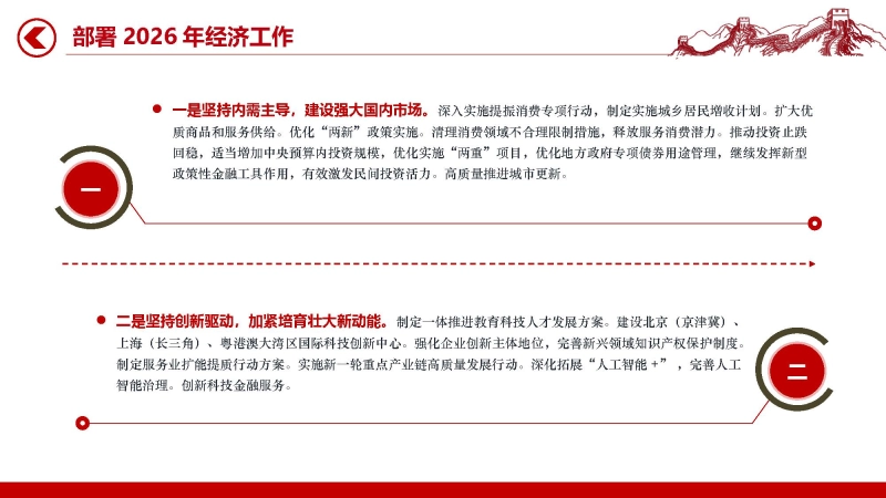
✂